近日,第二十三届浙江省哲学社会科学优秀成果奖公布。我校共有19项成果获奖,其中一等奖4项、二等奖10项、青年奖5项,获奖成果涵盖多个学科领域,获奖总数位列省属高校第三。此外,学校东方学院另获得青年奖1项。
一等奖(4项)

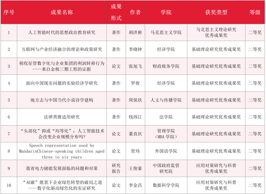
二等奖(10项)

青年奖(5项)

“新财经战略”实施以来,学校系统谋划并有序组织省哲学社会科学优秀成果奖等各类科研成果奖申报。通过辅导打磨、政策解读、问题现场答疑、往届经验分享、专家论证材料、相互点评交流等方式开展辅导,为学校科研人员提供全方位、全流程的申报支持。
浙江省哲学社会科学优秀成果奖是浙江省哲学社会科学类成果最高奖,每两年评选一次。第二十三届哲学社会科学优秀成果奖获奖成果共299项,其中一等奖59项,二等奖180项,青年奖60项。
浙江省哲学社会科学优秀成果奖列入到省人民政府表彰项目,获奖成果由省人民政府颁发证书,此奖有力地调动和激发了广大哲学社会科学工作者的科研积极性和创造性,为高质量发展建设共同富裕示范区、加快打造“重要窗口”、奋力谱写中国式现代化浙江新篇章提供了强有力的理论支撑与智力支持。